Senior High School Grading Manager screenshot
Windows Android

Senior High School Grading Manager

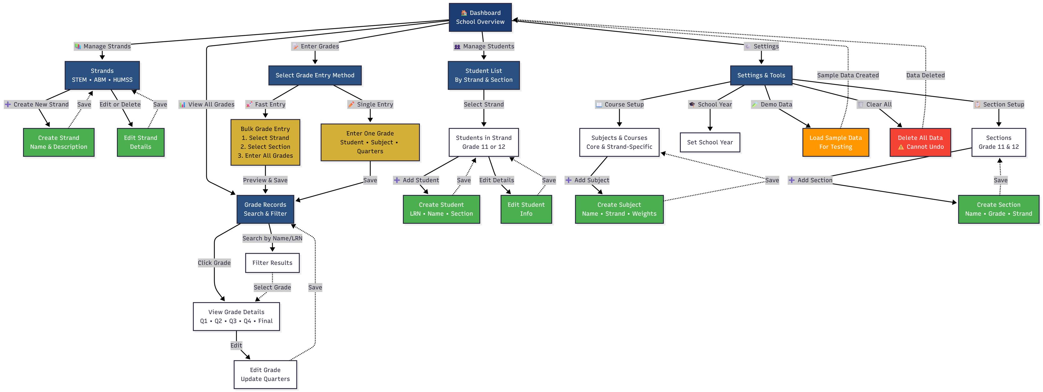
Offline grade management for Senior High School teachers and school staff. Senior High School Grading Manager helps teachers and school staff organize academic records in one simple offline app. It is built for managing strands, sections, students, subjects, and grade records for Senior High School workflows. With a clean dashboard and easy record management screens, the app makes it easier to keep class information updated and enter grades with less manual work. It is designed for day-to-day academic record keeping on a single device, even when internet access is limited or unavailable. The app supports creating and maintaining student profiles, assigning them to sections and strands, organizing subjects, and recording quarterly grades for the active school year. Bulk grade entry also helps speed up score input for a whole section and subject. Senior High School Grading Manager uses local storage on the device so you can continue working offline. It is a practical option for schools or teachers who want a focused grading tool without depending on a constant internet connection. Key Features: - Offline-first grade management - Dashboard for quick access to records and totals - Manage strands, sections, students, and subjects - Record and update quarterly grades - Bulk grade entry for faster classroom workflows - School year setting for active grading periods - Search, archive, and restore supported records - Sample data option for testing and onboarding Who Is It For: - Senior High School teachers - Advisers and subject teachers - Academic coordinators - School registrars or school staff handling class records - Schools needing a simple local grading tool Notes: - No special permissions are required beyond standard app functionality. MacOS and iOS coming soon!